Instance Verification Kit (IVK)
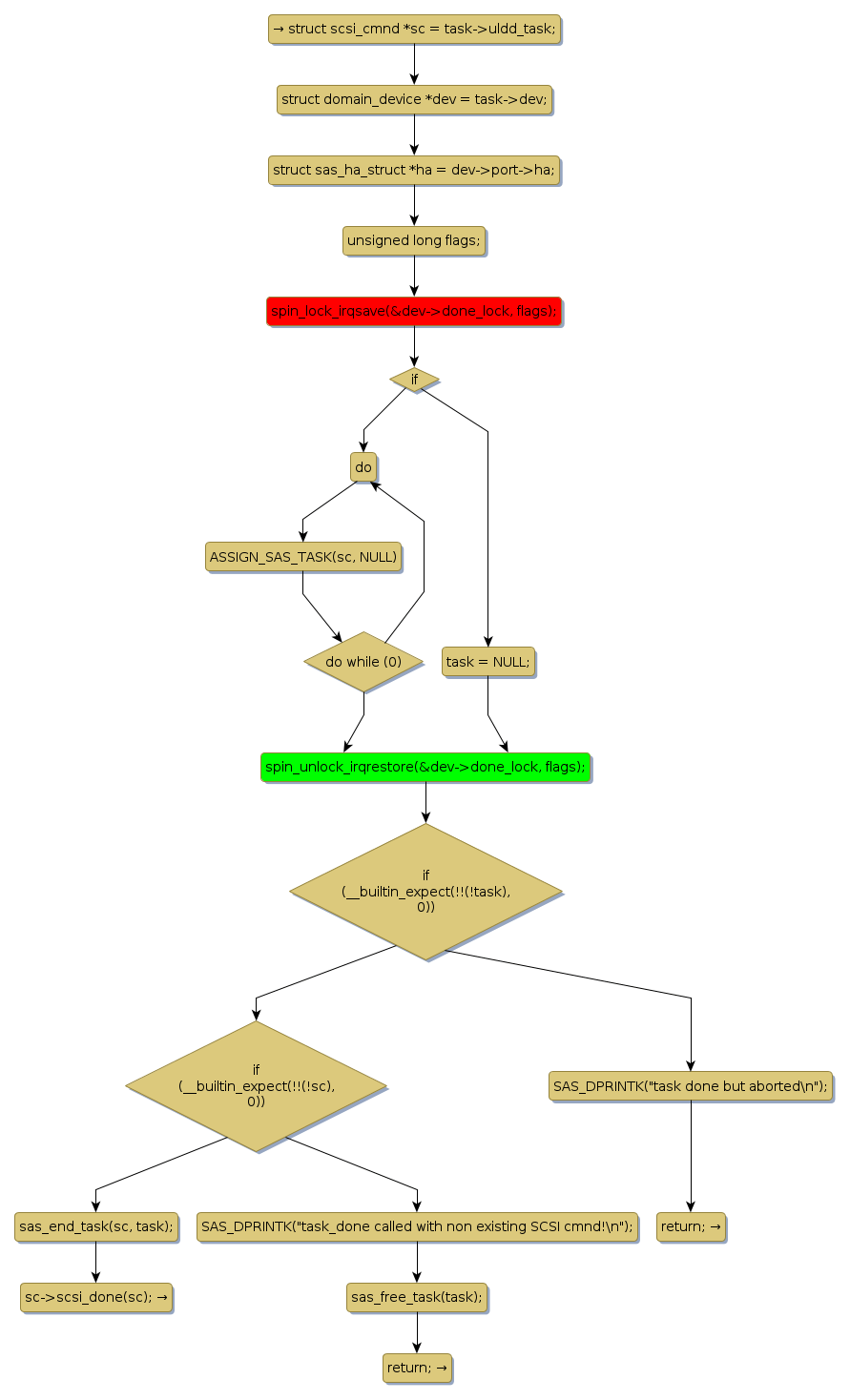
spin lock @ [3390+42+/linux-3.19-rc1/drivers/scsi/libsas/sas_scsi_host.c]
Instance Signature: done_lock
|
The Matching Pair Graph:
|
|
Function Name
|
Control Flow Graph (CFG)
|
Events Flow Graph (EFG)
|
Source Correspondence
|
|
sas_scsi_task_done
|
|
|
[3198+18+/linux-3.19-rc1/drivers/scsi/libsas/sas_scsi_host.c]
|